quinta-feira, 22 de novembro de 2018

Amphioxus functional genomics and the origins of vertebrate gene regulation

Nature (2018) | Download Citation

Abstract

Vertebrates have greatly elaborated the basic chordate body plan and evolved highly distinctive genomes that have been sculpted by two whole-genome duplications. Here we sequence the genome of the Mediterranean amphioxus (Branchiostoma lanceolatum) and characterize DNA methylation, chromatin accessibility, histone modifications and transcriptomes across multiple developmental stages and adult tissues to investigate the evolution of the regulation of the chordate genome. Comparisons with vertebrates identify an intermediate stage in the evolution of differentially methylated enhancers, and a high conservation of gene expression and its cis-regulatory logic between amphioxus and vertebrates that occurs maximally at an earlier mid-embryonic phylotypic period. We analyse regulatory evolution after whole-genome duplications, and find that—in vertebrates—over 80% of broadly expressed gene families with multiple paralogues derived from whole-genome duplications have members that restricted their ancestral expression, and underwent specialization rather than subfunctionalization. Counter-intuitively, paralogues that restricted their expression increased the complexity of their regulatory landscapes. These data pave the way for a better understanding of the regulatory principles that underlie key vertebrate innovations.

Main

All vertebrates share multiple morphological and genomic novelties1. The most prominent genomic difference between vertebrates and non-vertebrate chordates is the reshaping of the gene complement that followed the two rounds of whole genome duplication (WGD)—the 2R hypothesis—that occurred at the base of the vertebrate lineage2,3. These large-scale mutational events are hypothesized to have facilitated the evolution of vertebrate morphological innovations, at least in part through the preferential retention of ‘developmental’ gene families and transcription factors after duplication3,4. However, duplicate genes and their associated regulatory elements were initially identical and could not drive innovation without regulatory and/or protein-coding changes.

To date, the effect of vertebrate WGDs on gene regulation have remained poorly understood—both in terms of the fates of duplicate genes and the acquisition of the unique genomic traits that are characteristic of vertebrates. These traits include numerous features that are often associated with gene regulation, such as unusually large intergenic and intronic regions5,6, high global 5-methylcytosine (5mC) content and 5mC-dependent regulation of embryonic transcriptional enhancers7. To investigate these traits, appropriate species must be used for comparisons. Previous studies have largely focused on phylogenetic distances that are either too short (such as human versus mouse) or too long (such as human versus fly or nematode), resulting in limited insights. In the first case, comparisons among closely related species (for example, between mammals8,9,10,11)—for which the orthology of non-coding regions can be readily determined from genomic alignments—have allowed fine-grained analyses of the evolution of transcription-factor binding. In the second case, three-way comparisons of human, fly and nematode by the modENCODE consortium revealed no detectable conservation at the cis-regulatory level12 and very little conservation of gene expression13. Moreover, the genomes of flies and nematodes are highly derived14,15,16. Thus, we lack comprehensive functional genomic data from a slow-evolving, closely related outgroup that would enable an in-depth investigation of the origins of the vertebrate regulatory genome and of the effect of WGDs on gene regulation.

Unlike flies, nematodes and most non-vertebrates, amphioxus belongs to the chordate phylum. Therefore, although amphioxus lacks the specializations and innovations of vertebrates, it shares with them a basic body plan and has multiple organs and structures homologous to those of vertebrates1. For these reasons, amphioxus has widely been used as a reference outgroup to infer ancestral versus novel features during vertebrate evolution. Here, we undertook a comprehensive study of the transcriptome and regulatory genome of amphioxus to investigate how the unique functional genome architecture of vertebrates evolved.

Functional genome annotation of amphioxus

We generated an exhaustive resource of genomic, epigenomic and transcriptomic data for the Mediterranean amphioxus (B. lanceolatum), comprising a total of 52 sample types (Fig. 1a and Supplementary Data 2, datasets 1–5). 

These datasets were mapped to a B. lanceolatum genome that was sequenced and assembled de novo, with 150× coverage, a total size of 495.4 Mbp, a scaffold N50 of 1.29 Mbp and 4% gaps (Extended Data Fig. 1a–c). To facilitate access by the research community, we integrated these resources into a UCSC Genome Browser track hub (Fig. 1b; available at http://amphiencode.github.io/Data/), together with an intra-cephalochordate sequence conservation track and a comprehensive annotation of repetitive elements (Extended Data Fig. 1d–f) and long non-coding RNAs (Extended Data Fig. 1g and Supplementary Data 2, dataset 6). To enable broader evolutionary comparisons, we reconstructed orthologous gene families for multiple vertebrate and non-vertebrate species (Supplementary Data 2, dataset 7), generated several equivalent datasets for zebrafish and medaka (Extended Data Fig. 2a), and built a dedicated server for synteny comparisons (Extended Data Fig. 1h).
Fig. 1: Functional genome annotation of amphioxus.
Fig. 1
a, Summary of the 94 amphioxus samples generated in this study, comprising eight functional-genomic datasets. The number of biological replicates is indicated for each sample type. div., diverticulum; MethylC/RRBS, methylC sequencing and reduced representation bisulfite sequencing; Premet., premetamorphic. b, Genome browser excerpt showing a selection of available tracks, including gene annotation, sequence conservation (using phastCons), repeats and several epigenomic and transcriptomic datasets. Green rectangle highlights the APRE tested in e. c, Numbers and proportions of amphioxus and zebrafish APREs according to their genomic location. Promoters, within 1-kbp upstream and 0.5-kbp downstream of an annotated TSS; gene body, within an orthology-supported gene; proximal, within 5-kbp upstream of (but not overlapping with) a TSS; distal, not in the aforementioned categories. d, Cumulative distributions of the distance between each APRE and the closest annotated TSS in each species. e, Lateral view of a representative transgenic zebrafish 26-hpf embryo showing GFP expression driven by an amphioxus APRE associated with Pax1/9 (‘Pax1/9-126’, highlighted in b) in pharyngeal arches (PA; n = 4/4). Positive-control enhancer was expressed in the midbrain (MB). Scale bar, 250 μm.
A comprehensive functional annotation of the B. lanceolatum genome identified 88,391 putative cis-regulatory elements of DNA as defined by assay for transposase-accessible chromatin using sequencing (ATAC-seq) (these elements are hereafter referred to as APREs), as well as 20,569 protein-coding genes supported by orthology. We divided the APREs into promoters—around transcription start sites (TSSs), which were highly supported by cap analysis gene-expression sequencing (CAGE-seq) data, Extended Data Fig. 2b—and gene-body, proximal and distal APREs (Fig. 1c). Equivalent analyses using zebrafish data yielded 256,018 potential regulatory regions, with a significantly higher proportion of these being distal APREs (Fig. 1c; P < 2.2 × 10−16, one-sided Fisher’s exact test). A significantly larger global TSS distance in APREs was observed for all vertebrates compared to amphioxus (Fig. 1d), even after correcting for differences in average intergenic length among species (Extended Data Fig. 2c; P < 2.2 × 10−16 for all vertebrate-versus-amphioxus comparisons, one-sided Mann–Whitney tests). Amphioxus APREs showed enrichment for enhancer-associated chromatin marks (Extended Data Fig. 2d), which were highly dynamic during embryo development (Extended Data Fig. 2e-g), and consistently drove GFP expression in zebrafish or amphioxus transgenic assays (93% (14/15), Fig. 1e and Extended Data Fig. 2h, i). Moreover, 89% (32/36) of previously reported amphioxus enhancers overlapped APREs defined by our data. Therefore, a large fraction of APREs probably act as developmentally regulated transcriptional enhancers.

Disentangling vertebrate bidirectional promoters

Analyses of core promoters, defined by CAGE-seq, at single-nucleotide resolution revealed that amphioxus promoters display a mixture of pan-metazoan, pan-vertebrate and unique features (Extended Data Fig. 3 and Supplementary Information). These analyses also identified that 25% (3,950/15,884) of neighbouring protein-coding genes were arranged in bidirectional promoters. Bidirectional promoters were most common among ubiquitous promoters (Extended Data Fig. 4a), displayed a marked periodicity in the distance between promoters (Extended Data Fig. 4b, c) and were associated with genes that were significantly enriched in housekeeping functions (Extended Data Fig. 4d). Notably, the fraction of bidirectional promoters defined by CAGE-seq decreased progressively from amphioxus to mouse (12.83% (1,752/13,654)) and to zebrafish (7.84% (1,098/14,014)), which suggests a disentanglement of ancestral bidirectional promoters after each round of WGD (two in tetrapods and three in teleosts). Consistently, the majority of a set of 372 putatively ancestral, bidirectional promoters were lost in vertebrates—particularly in stem vertebrates (54.5%)—with only very few amphioxus-specific losses (5.3%) (Extended Data Fig. 4e, f).

Developmental DNA demethylation of APREs

Similar to other non-vertebrates17,18,19, the amphioxus genome exhibited very low levels of CpG methylation (Fig. 2a); nearly all of the 5mC occurred in gene bodies, in which the proportion of methylated CpGs correlated positively with gene-expression levels but negatively with the density of H3K27me3 and H3K4me3 histone marks and CpG dinucleotides (Extended Data Fig. 5a–c). However, as in zebrafish and frogs7, global levels of 5mC displayed a decrease during development (Extended Data Fig. 5d–g), coinciding with the onset of expression of the amphioxus orthologue of TET demethylase (Extended Data Fig. 5h).
Fig. 2: 5mC patterns and dynamics in the amphioxus genome.
Fig. 2
a, Percentage of methylated CpG dinucleotides in oyster (mantle, n = 14,779,123), amphioxus (8 hpf, n = 19,657,388) and zebrafish (1,000-cell stage, n = 38,989,847) samples. Low, >0–20%; medium, 20–80%; high, >80%. b, k-means clustering (n = 2) of 5mC signal over hepatic-specific APREs. c, Percentage of methylated CpG dinucleotides as assessed by whole-genome bisulfite sequencing (WGBS) and reduced representation bisulfite sequencing (RRBS) in embryos and adult tissues in APREs from b. d, Distribution of expression levels for genes associated with APREs displaying distinct 5mC patterns in b. Cluster 1: 1,114 genes; cluster 2: 1,594 genes. cRPKM, corrected (per mappability) reads per kb of mappable positions and million reads. Hep, hepatic diverticulum. e, Genomic distribution of regions with distinct 5mC patterns from b. Hep. dyn., dynamic APREs active in the hepatic diverticulum.
To assess whether these 5mC dynamics may have regulatory potential, we identified adult hepatic diverticulum-specific APREs that are inactive during development. Unlike embryo-specific APREs (Extended Data Fig. 6a), the clustering of these adult APREs on the basis of 5mC content revealed two distinct subsets, one with hepatic-specific and one with constitutive hypomethylation (Fig. 2b). Differentially methylated APREs (cluster 1) also displayed robust hypomethylation in other adult tissues (Fig. 2c), which suggests that demethylation at these APREs occurs organism-wide. Both groups of hepatic-specific APREs were enriched for binding sites of liver-specific transcription factors—such as Hnf4a—as well as broadly expressed transcription factors such as Foxa (Extended Data Fig. 6b), which is a pioneer factor that participates in 5mC removal at regulatory regions in mammals20.
APREs from both clusters were preferentially associated with genes with metabolic functions (Extended Data Fig. 6c). However, only APREs with hepatic-specific hypomethylation (cluster 1) were primarily associated with genes that displayed steady widespread expression (Fig. 2d and Extended Data Fig. 6d, e); these APREs were mainly located within gene bodies (Fig. 2e). These data suggest that demethylation of these APREs may contribute to their identification as adult-specific, transcriptional cis-regulatory elements within continuously hypermethylated gene-body contexts, which is characteristic of non-vertebrate species. Fourteen zebrafish gene families contained differentially methylated APREs in introns that are orthologous to those identified in amphioxus—amongst these are four genes that encode components of the Hippo pathway, including the transcriptional effectors Yap (yap1 and wwtr1) and Tead (tead1a and tead3a) (Extended Data Fig. 6f, g).

The hourglass model and chordate embryogenesis

Previous comparative analyses among vertebrate transcriptomes21,22 showed a developmental period of maximal similarity in gene expression that coincides with the so-called phylotypic period, consistent with the hourglass model23. However, similar comparisons with tunicates and amphioxus have thus far not resolved a phylotypic period shared across all chordates22. Pairwise comparisons of stage-specific RNA sequencing (RNA-seq) data from developmental time courses of amphioxus against zebrafish, medaka, frog (Xenopus tropicalis) and chicken revealed a consistent period of highest similarity (Fig. 3a, b and Extended Data Fig. 7) that occurred slightly earlier than those reported for vertebrates; in amphioxus, this corresponds to the neurula at the 4–7-somite stage (18–21 hours post fertilization (hpf)). At the regulatory level, pairwise comparisons between the relative enrichment of transcription-factor motifs in sets of dynamic APREs that were active at each stage were also consistent with an earlier hourglass model24 (Fig. 3c). By contrast, at a shorter timescale, comparisons between different species of amphioxus showed that the sequence conservation for the same APREs was higher after the putative chordate phylotypic period (Fig. 3d).
Fig. 3: The hourglass model and chordate embryogenesis.
Fig. 3
a, Stages of minimal transcriptomic divergence (using the Jensen–Shannon distance metric) from four vertebrate species to each amphioxus stage. The grey box outlines the period of minimal divergence, with the corresponding vertebrate periods indicated (the range is given by the two less divergent stages). Dispersions correspond to the standard deviation computed on 100 bootstrap re-samplings of the orthologue sets (amphioxus–chicken: 5,720; amphioxus–zebrafish: 5,673; amphioxus–frog: 5,883; and amphioxus–medaka: 5,288). HH, Hamburger–Hamilton stage. b, Heat map of pairwise transcriptomic Jensen–Shannon distances between amphioxus (vertical) and zebrafish (horizontal) stages. A smaller distance (red) indicates higher similarity. dpf, days post-fertilization. c, Zebrafish and amphioxus pairwise Pearson correlation of relative enrichment z-scores for transcription-factor (TF) motifs in dynamic APREs, active at different developmental stages. Top, maximal correlation for each amphioxus stage against the zebrafish stages. Bottom, heat map with all pairwise correlations. 80 epi, 80% epiboly stage; 8 som, 8-somite stage. d, Sequence conservation levels within the cephalochordates of active APREs at each developmental stage, visualized as the distribution of average phastCons scores. The number of APREs at 8 hpf = 5,282; at 15 hpf = 17,387; at 36 hpf = 21,089; at 60 hpf = 22,674; and in hepatic diverticulum (hep) = 16,551. Dots correspond to the mean values and lines represent the interquartile range.

Regulatory conservation shapes chordate body plan

Additional comparisons of embryo transcriptomes and neighbourhood analysis of conserved co-expression25 showed a high conservation of developmental and global expression patterns and of gene functions between amphioxus and vertebrates (Extended Data Fig. 8 and Supplementary Information). Further pairwise comparison of co-regulated gene modules across tissues between amphioxus and zebrafish revealed multiple pairs with highly significant levels of orthologue overlap (Fig. 4a). These included modules with conserved tissue-specific expression that were enriched for coherent Gene Ontology categories, including genes with high expression in organs with ciliated cells (for example, spermatozoa and gill bars) (labelled ‘1’ in Fig. 4a–c) as well as neural, muscle, gut, liver, skin and metabolism-related modules (Supplementary Data 1). We also found a significant positive correlation between relative motif-enrichment scores for many pairs of modules (Fig. 4b); the most-enriched transcription-factor motifs within each cluster were highly consistent between amphioxus and zebrafish (Fig. 4d).
Fig. 4: Transcriptomic and cis-regulatory conservation of adult chordate tissues.
Fig. 4
a, Heat map showing the level of raw statistical significance of orthologous gene overlap between modules produced by weighted correlation network analysis (WGCNA), from amphioxus (vertical) and zebrafish (horizontal) as derived from upper-tail hypergeometric tests. b, Heat map of all pairwise Pearson correlations (corr) between the modules of the two species, based on the relative z-scores of transcription-factor motifs for each module (242 super-families of motifs). Modules are clustered as in a. c, Distribution of expression values (cRPKMs) for all genes within the cilium modules across each sample (top), and enriched Gene Ontology terms within each module (bottom) for a pair of modules (labelled ‘1’ in b, c; 1,681 and 261 genes in zebrafish and amphioxus, respectively). BP, biological process; CC, cellular component. P values correspond to uncorrected two-sided Fisher’s exact tests as provided by topGO. Mtub., microtubule; N. tube, neural tube; org., organizing. d, Transcription-factor binding-site motifs with high z-scores from highly correlated pairs of modules between zebrafish (blue) and amphioxus (orange). Numbers correspond to those circles in b. RFX1-2-4-7 denotes RFX1, RFX2, RFX4 and RFX7; HOXA1-B2 denotes HOXA1 and HOXB2; asterisk denotes an alternative motif.

Higher regulatory information in vertebrate genomes

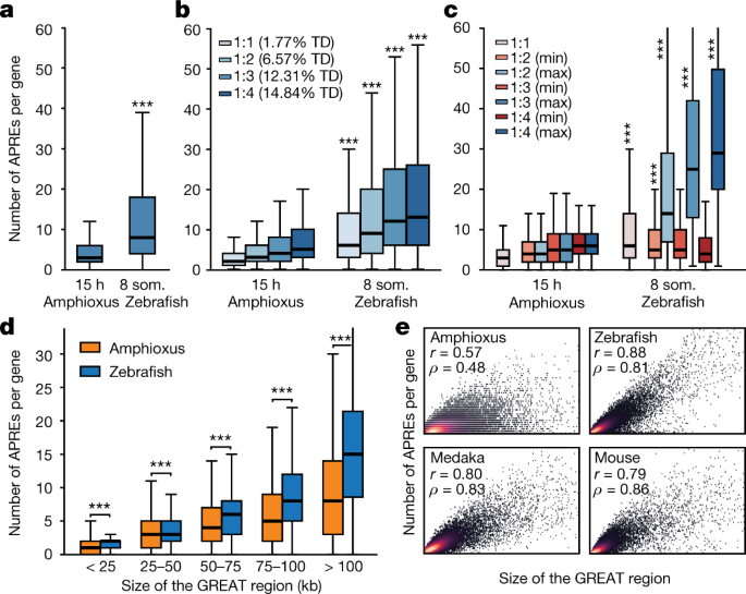
To investigate the effect of WGDs on the evolution of vertebrate gene regulation, we first asked whether the number of putative regulatory regions per gene is higher in vertebrates than in amphioxus. We observed significantly more APREs in the regulatory landscape of each gene (as defined by the ‘Genomic Regions Enrichment of Annotations Tool’ (GREAT)26) in zebrafish than in amphioxus (Fig. 5a). This difference is particularly evident for gene families that have retained multiple copies after WGD (known as ohnologues; Fig. 5b), for which the number of APREs is very uneven between copies, with marked regulatory expansions observed for some ohnologues (Fig. 5c). The same patterns were detected for all developmental stages of amphioxus and zebrafish, as well as for medaka and mouse genomes, and were highly robust to down-sampling of ATAC-seq coverage in vertebrates (Extended Data Fig. 9a–c). We also detected a higher number of peaks associated with regulatory genes (‘trans-dev’ genes that are involved in the regulation of embryonic development) compared to housekeeping genes in all species (Extended Data Fig. 9d), consistent with the higher frequency of retention of trans-dev genes in multiple copies after WGD3 (Fig. 5b). Comparison of regulatory landscapes—determined experimentally using circular chromosome conformation capture followed by sequencing (4C-seq)—for 58 genes from 11 trans-dev gene families in amphioxus, zebrafish and mouse showed similar results (Extended Data Fig. 9e).
Fig. 5: Higher regulatory complexity in vertebrate regulatory landscapes.
Fig. 5
a, Distribution of the number of APREs within the regulatory landscape of each gene (as estimated by GREAT), at comparable pre-phylotypic developmental stages (15 hpf for amphioxus and 8 somites for zebrafish). n = 6,047 and 9,239 genes for amphioxus and zebrafish, respectively. b, As in a, but with gene families separated according to the number of retained ohnologues per family in vertebrates (from 1 to 4, using mouse as a reference). The percentage of developmental regulatory genes (TD, trans-dev) in each category is indicated. c, As in b, but only the genes with the lowest (‘min’, in red) and the highest (‘max’, in blue) number of APREs are plotted for each ohnologue family. d, Distributions of the number of APREs per gene among subsets of amphioxus and zebrafish genes matched by GREAT-region size (± 500 bp) and binned by size as indicated. e, Density scatter plot of the number of APREs (y axis) versus the size of the GREAT region (x axis) per gene and species. Pearson (r) and Spearman (ρ) correlation coefficients are indicated. Sample sizes: amphioxus, 20,053; zebrafish, 20,569; medaka, 15,978; mouse, 18,838. ad, *** P < 0.001; one-sided Mann–Whitney tests of the zebrafish distribution versus the equivalent amphioxus distribution. Exact P values and sample sizes are provided in Supplementary Data 2, dataset 8.
As expected, the higher number of APREs in zebrafish was associated with larger intergenic regions in this species (Extended Data Fig. 9f). However, the differences in APRE complements were not attributable only to an increase in genome size in vertebrates, as subsets of amphioxus and zebrafish genes with matched distributions of GREAT or intergenic-region lengths also displayed a higher number of APREs in zebrafish (Extended Data Fig. 9g, h). Further investigation of matched distributions showed that these differences were particularly great in genes with large regulatory landscapes (>50 kb) (Fig. 5d). Thus, larger regions in amphioxus did not scale at the same rate as in vertebrates in terms of regulatory complexity (Fig. 5e), which is consistent with the overall lower proportion of distal APREs identified in this species (Fig. 1c, d). In summary, these analyses reveal a large increase in the number of regulatory regions during vertebrate evolution (and/or a decrease in these regions in amphioxus)—particularly of distal regulatory elements—and that this trend is enhanced for specific gene copies retained after the WGDs, pointing to unequal rates of regulatory evolution for different ohnologues.

More-complex regulation in specialized ohnologues

The duplication–degeneration–complementation (DDC) model hypothesizes that the retention of duplicate genes could be driven by reciprocal loss of regulatory elements and restriction of paralogues to distinct subsets of the ancestral expression pattern27. In particular, the DDC model predicts that individual paralogues would each have more restricted expression than an unduplicated outgroup, but that their summation would not. To test this, we binarized the expression (‘on’ or ‘off’) of each gene in nine homologous expression domains in amphioxus, zebrafish, frog and mouse (Fig. 6a). When comparing genes that returned to single-copy status after WGDs, we detected no expression bias between amphioxus and vertebrates (Fig. 6a, b and Extended Data Fig. 10a, b). By contrast, when vertebrate ohnologues were compared to their single amphioxus orthologues, the distributions were strongly skewed and many vertebrate genes displayed far more restricted expression domains (Fig. 6b and Extended Data Fig. 10a, b; similar results were obtained by comparing τ values28, Extended Data Fig. 10c–e). The symmetrical pattern was fully recovered when the expression of all vertebrate members was combined, or when the raw expression values were summed for each member within a paralogy group (Fig. 6a, b and Extended Data Fig. 10a, b).
Fig. 6: Expression specialization is the main fate after WGD.
Fig. 6
a, Schematic of the analysis shown in b. Expression is binarized for each gene across the nine homologous samples (‘on’, black dots; normalized cRPKM > 5). b, Distribution of the difference in positive domains between zebrafish (domainsDre) and amphioxus (domainsBla) for 1-to-1 orthologues (2,478 gene pairs; yellow), individual ohnologues (3,427 gene pairs in 1,135 families; lilac) and the union of all vertebrate ohnologues in a family (purple). Bottom left, log2 of the ratio between zebrafish genes with negative and positive score for each category. ‘Sum’ (black), binarization of family expression after summing the raw expression values for all ohnologues. c, Schematic of the analyses shown in d, representing the three possible fates after WGD. d, Distribution of fates after WGD for families of ohnologues. e, Number of ohnologues with strong specialization in zebrafish expressed in each domain. Tis., tissue. f, Distribution of the percentage of nucleotide sequence similarity between human and mouse by family type. Ohnologues from specialized families are divided into ‘spec. equal’ (which maintain all expression domains), ‘spec. mild’ (which have lost some but maintained more than two expression domains) and ‘spec. strong’ (≤2 expression domains remain). Subfunct., subfunctionalized. g, Distribution of the number of APREs within GREAT regions for zebrafish ohnologues for each category. Only statistical comparisons within specialized families are shown. P values in f and g correspond to two- and one-sided Wilcoxon sum-rank tests between the indicated groups, respectively. *0.05 > P value ≥ 0.01, ** 0.01 > P value ≥ 0.001, ***P value < 0.001. Exact P values and sample sizes are provided in Supplementary Data 2, dataset 8.
Although the above findings are consistent with the DDC model, they are also compatible with an alternative model in which a subset of duplicate genes becomes more ‘specialized’ in expression pattern while one or more paralogues retain the broader ancestral expression29. To distinguish between these alternatives, we analysed a subset of multi-gene families in which both the single amphioxus orthologue and the union of the vertebrate ohnologues—and thus probably the ancestral gene—were expressed across all nine samples that we compared. We then identified (i) gene families in which all vertebrate paralogues were expressed in all domains (termed ‘redundancy’), (ii) gene families in which none of the vertebrate members had expression across all domains (termed ‘subfunctionalization’)27 and (iii) gene families in which one or more vertebrate ohnologues were expressed in all domains, but at least one ohnologue was not (termed ‘specialization’) (Fig. 6c). We obtained very similar results for the three vertebrate species we studied (Fig. 6d): between 80 and 88% of gene families were subfunctionalized or specialized, which implies that ancestral expression domains have been lost in at least one member. Moreover, specialization was consistently more frequent than subfunctionalization as a fate for ohnologues with broad ancestral expression.
Ohnologues that have experienced strong specialization (≤2 remaining expression domains) retained expression more often in neural tissues (Fig. 6e and Extended Data Fig. 10f–i) and were generally not expressed in additional vertebrate-specific tissues (Supplementary Information). Furthermore, they showed the fastest rates of sequence evolution (Fig. 6f and Extended Data Fig. 10j–l), consistent with an optimization of their coding sequence to perform their function in a specific tissue and/or with the evolution of novel functions (neofunctionalization). Ohnologues from specialized families that have lost expression domains showed significantly more associated APREs than ohnologues with the full ancestral expression (Fig. 6g). We observed a strong positive relationship between the number of ancestral expression domains lost and the number of APREs associated with specialized ohnologues (Extended Data Fig. 10m). This implies that the specialization of gene expression after WGD does not occur primarily through loss of ancestral tissue-specific enhancers, but rather by a complex remodelling of regulatory landscapes that involves recruitment of novel, tissue-specific regulatory elements.

Discussion

By applying functional genomics approaches to the cephalochordate amphioxus, we have deepened our understanding of the origin and evolution of chordate genomes. We identified APREs in amphioxus, the activation of which is tightly associated with differential DNA demethylation in adult tissues—a mechanism previously thought to be specific to vertebrates. Additional cases may be subsequently found in other non-vertebrate species when similar multi-omics datasets are analysed. In amphioxus, APREs of this type usually fall within gene bodies of widely expressed genes, which suggests that gene regulation by demethylation could have originated as a mechanism to allow better definition of enhancers in a hyper-methylated intragenic context. If so, this mechanism could have been co-opted into new genomic contexts—that is, distal intergenic enhancers—later in the evolution of vertebrate genomes, which are characterized by their pervasive, genome-wide hypermethylation.
We also found a consistently higher number of open chromatin regions per gene in vertebrates than in amphioxus. This pattern is observed at a genome-wide level, but is particularly evident for distal APREs and in gene families that retain multiple ohnologues after WGD; these families are enriched for regulatory genes with large regulatory landscapes. Finally, we detected a large degree of specialization in expression for retained ohnologues, with the vast majority of multi-gene families with broad ancestral expression having at least one member that restricted its expression breadth. Through this mechanism, vertebrates have increased their repertoire of tightly regulated genes, which has potentially contributed to tissue-specific evolution. Gene-expression specialization was accompanied by faster evolution of protein-coding sequences, and by an increase–rather than a decrease—in the number of regulatory elements. Taken together, these observations indicate that the two rounds of WGD not only caused an expansion and diversification of gene repertoires in vertebrates, but also allowed functional and expression specialization of the extra copies by increasing the complexity of their gene regulatory landscapes. We suggest that these changes to the gene regulatory landscapes underpinned the evolution of morphological specializations in vertebrates.

Methods

No statistical methods were used to predetermine sample size. The experiments were not randomized and investigators were not blinded to allocation during experiments and outcome assessment.

Animal husbandry and embryo staging

Amphioxus gametes were obtained by heat stimulation as previously described30,31. Embryos were obtained by in vitro fertilization in filtered seawater and cultured at 19 °C. Staging was done based on previous publications32,33; correspondence between developmental stages and hpf are provided in Supplementary Table 1. All protocols used for vertebrate species (zebrafish and medaka) have been approved by the Institutional Animal Care and Use Ethic Committee (PRBB–IACUEC, for CRG) or the Ethics Committee of the Andalusian Government (license numbers 450-1839 and 182-41106, for CABD-CSIC), and implemented according to national and European regulations. All experiments were carried out in accordance with the principles of the 3Rs (replacement, reduction and refinement).

Genome sequencing and assembly

Genomic DNA was extracted from a single B. lanceolatum adult male collected in Argeles-sur-Mer, France. The genome was sequenced using a combination of Illumina libraries from a range of inserts at Genoscope (897 million reads in total, with a paired-end coverage of 150×; Supplementary Table 2). A diploid assembly was generated using SOAPdenovo assembler34 using a k-mer of 71. After gap closing, haplotypes were reconciled with Haplomerger35.

Genome annotation

We generated deep coverage RNA-seq for 16 developmental stages and 9 adult tissues (4.16 billion reads in total). The bulk of strand-specific transcriptomic data was assembled de novo with Trinity36, aligned and assembled into loci with the PASA pipeline37. De novo gene models were built using Augustus38 and subsequently refined with EVM39 using PASA assemblies and aligned proteins from other species. In parallel, all strand-specific RNA-seq reads were mapped to the genome using Tophat240, assembled using Cufflinks41 and open reading frames were predicted using Trans-decoder42. Models obtained using both these approaches were reconciled yielding a total 218,070 transcripts from 90,927 unified loci, of which 20,569 were protein-coding and had homologues in at least one of the other studied species (see ‘Comparative genomics’). Gene Ontology (GO) terms were assigned to amphioxus proteins based on their PFAM and Interpro domains, as well as blastp hits against human proteins (1 × 10−6).
Repeats were annotated and filtered with RepeatMasker using a custom library generated with RepeatModeller. Long non-coding RNAs were identified by filtering all transcripts for protein-coding potential using CPAT43 trained with zebrafish transcripts, and further discarding those that had a positive hit in a HMM search against the NR and PFAM databases (Extended Data Fig. 1g).

Comparative genomics

We used OMA44 to reconstruct gene families and infer homology relationships based on well-established phylogenetic relationships between species45, and further merged families sharing Ensembl paralogues with ‘Euteleostomi’ or ‘Vertebrata’ ancestry. To define the set of high-confidence ohnologue families (Supplementary Data 2, dataset 9), we retained families with two to four copies in three out of five vertebrates (excluding teleosts) and subjected them to phylogenetic reconciliation.
To assess genome sequence conservation, reciprocal whole-genome alignments of Branchiostoma floridae, Branchiostoma belcheri and B. lanceolatum were performed using LASTZ and processed with phastCons46 to produce conservation scores. The distribution of phastCons scores in APREs was determined using ‘dynamic’ ATAC-seq peaks that showed no temporal discontinuity in activity.

Comparative transcriptomics

To investigate the evolutionary conservation of chordate development at the molecular level, newly generated data from zebrafish, medaka and amphioxus, as well as available data from the SRA (frog and chicken), were compared (Supplementary Data 2, dataset 3 and Supplementary Table 3). Gene expression was estimated with Kallisto47 using Ensembl transcriptome annotations (Supplementary Table 4), and summing up transcripts per million (TPMs) from all transcript isoforms to obtain one individual gene-expression estimate per sample. We used single-copy orthologues to pair genes and used the Jensen–Shannon distance metrics after quantile normalization of TPMs to score distance between pairs of transcriptomes:
Statistical robustness towards gene sampling was assessed by calculating transcriptomic distances based on 100 bootstrap replicates and estimating the standard deviation over these replicates.
To obtain groups of genes with similar dynamics of expression during development, genes were clustered based on their cRPKMs48 using the Mfuzz package49. For this purpose, eight comparable stages were selected in amphioxus and zebrafish on the basis of conserved developmental landmarks such as fertilization, gastrulation and organogenesis (Supplementary Table 5). The statistical significance of the orthologous gene overlap between pairs of clusters was assessed using upper-tail hypergeometric tests.
Modules of co-expressed genes across stages and adult tissues were inferred using WGCNA50 with default parameters in amphioxus (17 samples) and zebrafish (27 samples) (Supplementary Table 6). The statistical significance of the orthologous gene overlap between pairs of clusters was assessed using upper-tail hypergeometric tests. The numbers of transcription-factor binding-site motifs detected in APREs in the basal regions of genes from any given cluster were standardized using z-scores.
To have a general assessment of the extent of conservation or divergence in gene expression among chordates at adult stages, we used neighbourhood analysis of conserved co-expression (NACC)25, a method developed to compare heterogeneous, non-matched sample sets across species. NACC relies on comparisons of average distances between pairs of orthologous (genes A and B), the 20 genes with the closest transcriptomic distance (
and ) and their reciprocal orthologues in the other species ( and ), and is calculated as follows:
NACC calculations were performed for each family that contained a single amphioxus member and up to eight members in zebrafish and were also performed with randomized orthology relationships as a control.

Regulatory profiling

ATAC-seq

For amphioxus, medaka and zebrafish, ATAC-seq was performed in two biological replicates by directly transferring embryos in the lysis buffer, following the original protocol51,52. ATAC-seq libraries were sequenced to produce an average of 66, 83 and 78 million reads for amphioxus, zebrafish and medaka, respectively. Reads were mapped with Bowtie2 and nucleosome-free pairs (insert < 120 bp) retained for peak-calling using MACS253, and the irreducible discovery rate was used to assess replicability. Nucleosome positioning was calculated from aligned ATAC-seq data using NucleoATAC54

Chromatin immunoprecipitation with sequencing (ChIP–seq)

Embryos of undetermined gender were fixed in 2% formaldehyde and ChIP was performed as previously described for other species55. Chromatin was sonicated and incubated with the corresponding antibody (H3K4me3: ab8580, H3K27ac: ab4729 and HeK27me3: ab6002, from Abcam). An average of 30 million reads per library was generated. Reads were mapped with Bowtie2 and peaks called with MACS253, assuming default parameters.

4C-seq

Embryos of undetermined gender were fixed in 2% formaldehyde and chromatin was digested with DpnII and Csp6. Specific primers targeted the TSSs of the studied genes and included Illumina adapters. An average 5 million reads were generated for each of the two biological replicates. After mapping, reads were normalized per digestion fragment cut and interactions were identified using peakC56 with low-coverage regions excluded.

MethylC-seq and RRBS

Genomic DNA was extracted as previously described57, sonicated, purified and end-repaired. Bisulfite conversion was performed with the MethylCode Bisulfite Conversion Kit (Thermo Fisher Scientific). After Illumina library construction, an average of 73 million reads per sample were sequenced. RRBS libraries were prepared similarly to those for MethyC-seq, but with restriction digestion with MspI instead of sonication and PCR amplification. An average of 46 million reads per sample was generated. Reads were mapped to an in silico, bisulfite-converted B. lanceolatum reference genome7,58. Differentially methylated regions in the CpG context were identified as previously described7. Differential transcription-factor motif enrichment was obtained with DiffBind from Bioconductor.

CAGE-seq

Libraries were constructed using the non-amplifying non-tagging Illumina CAGE protocol59. Mouse CAGE-seq data were obtained from FANTOM560. Reads were aligned using Bowtie. Nearby individual CAGE TSSs were combined using the distance-based clustering method in CAGEr61 to produce tag clusters, which summarize expression at individual promoters. Tag clusters were clustered across samples to produce comparable promoter regions, referred to as ‘consensus clusters’. The consensus clusters were then grouped by expression patterns using a self-organizing map62. We investigated the relative presence and enrichment of the following features: TATA box, YY1 motif, GC and AT content, SS and WW dinucleotides, first exons and nucleosome positioning signal. Heat maps were plotted for visualization by scanning either for exact dinucleotide matches or for position weight matrix matches at 80% of the maximum score. Position weight matrices for TATA and YY1 were taken from the JASPAR vertebrate collection.

Cis-regulatory comparisons

Depending on the analysis, an APRE was associated with a specific gene if it was located within: (i) the ‘basal’ region of the gene (−5 kb to +1 kb of the TSS; for comparisons of enriched motif composition) or (ii) the GREAT region of the gene (up to ±1 Mb of the TSS unless another basal region was found; for comparing the number of APREs per gene)26. Stratification of gene sets by GREAT or intergenic-region size between amphioxus and zebrafish was done using the function stratify from the matt suite63, with a range of ±500 bp.
The DNA-binding specificity of each transcription factor was predicted on the basis of the binding domain similarity to other transcription-factor family members, as previously performed64. Transcription-factor motifs from CIS-BP version 1.0264 were downloaded and clustered using GimmeMotifs65 (P ≤ 0.0001). Two hundred and forty-two clusters of motifs were assigned to one or more orthologous groups in both amphioxus and zebrafish and used for all analyses (Supplementary Data 2, dataset 10). These motifs were detected in APREs using the tools gimme threshold and gimme scan from GimmeMotifs65.

Effect of WGDs on gene expression

Gene expression was binarized (1 if the normalized cRPKM > 5, and 0 otherwise) across nine comparable samples in amphioxus and three vertebrate species (mouse, frog and zebrafish) (Supplementary Table 7). Then, for each amphioxus gene and vertebrate orthologue, the expression bias was measured by subtracting the number of positive-expression domains in amphioxus from that of vertebrates (Fig. 6a). The amphioxus gene-expression pattern was also compared to the union of the ohnologues, as well as the pattern after binarizing the expression for the sum of cRPKM values of all family members. The analysis was restricted to families with a single member in amphioxus
Next, we selected those ohnologue families for which the ancestral expression included the nine studied domains, as inferred from having expression in the single amphioxus orthologue and in the union of the family. For each gene family, we then defined (Fig. 6c): (i) redundancy (all vertebrate paralogues were expressed in all domains), (ii) subfunctionalization (none of the vertebrate members had expression across all domains27), and (iii) specialization (one or more vertebrate ohnologues were expressed in all domains, but at least one ohnologue was not). Members of the later type were subdivided into ‘strong’ and ‘mild’ specialization if they retained ≤ 2 or more expression domains. We examined the transcript sequence similarity as well as the dN/dS between human and mouse (retrieved from Biomart), and the number of APREs associated with genes from different categories. Finally, we computed the τ tissue-specificity index as previously described28, to assess more broadly the tissue specificity of ohnologues.

Transgenic assays in zebrafish and amphioxus

Enhancer reporter assays in zebrafish embryos were performed as previously described66. Selected peaks were first amplified, cloned into a PCR8/GW/TOPO vector and transferred into a detection vector (including a gata2 minimal promoter, a GFP reporter gene and a strong midbrain enhancer (z48) as an internal control)67. Transgenic embryos were generated using the Tol2 transposon and transposase method68. Three or more independent stable transgenic lines were generated for each construct as reported in Supplementary Table 8. For amphioxus reporter assays, selected peaks were amplified and transferred into a detection vector (including the Branchiostoma minimal actin promoter, a GFP reporter gene and piggyBac terminal repeats). Transgenic embryos were generated by the piggyBac transposase method.

In situ hybridization

Gene fragments that were synthetically designed or amplified by PCR from cDNA were sub-cloned into pBluescript II SK and used as templates for probe synthesis using the DIG labelling kit (Roche) and T3 RNA polymerase. Embryos at different developmental stages were fixed in PFA 4% dissolved in MOPS–EGTA buffer and in situ hybridization carried out as previously described69, using BCIP/NBT as a chromogenic substrate.

Reporting summary

Further information on research design is available in the Nature Research Reporting Summary linked to this paper.

Code availability

Custom code is available at https://gitlab.com/groups/FunctionalAmphioxus.

Data availability

Next-generation sequencing data have been deposited in Gene Expression Omnibus (GEO) under the following accession numbers: GSE106372 (ChIP-seq), GSE106428 (ATAC-seq), GSE106429 (CAGE-seq), GSE106430 (RNA-seq), GSE102144 (MethylC-seq and RRBS) and GSE115945 (4C-seq). Raw genome sequencing data and the genome assembly have been submitted to European Nucleotide Archive (ENA) under the accession number PRJEB13665. UCSC hub and annotation files are available at http://amphiencode.github.io/.

Additional information

Publisher’s note: Springer Nature remains neutral with regard to jurisdictional claims in published maps and institutional affiliations.

References

  1. 1.
    Bertrand, S. & Escriva, H. Evolutionary crossroads in developmental biology: amphioxus. Development 138, 4819–4830 (2011).
  • 2.
    Dehal, P. & Boore, J. L. Two rounds of whole genome duplication in the ancestral vertebrate. PLoS Biol. 3, e314 (2005).
  • 3.
    Putnam, N. H. et al. The amphioxus genome and the evolution of the chordate karyotype. Nature 453, 1064–1071 (2008).
  • 4.
    Holland, L. Z. et al. The amphioxus genome illuminates vertebrate origins and cephalochordate biology. Genome Res. 18, 1100–1111 (2008).
  • 5.
    International Human Genome Sequencing Consortium. Initial sequencing and analysis of the human genome. Nature 409, 860–921 (2001).
  • 6.
    Nelson, C. E., Hersh, B. M. & Carroll, S. B. The regulatory content of intergenic DNA shapes genome architecture. Genome Biol. 5, R25 (2004).
  • 7.
    Bogdanović, O. et al. Active DNA demethylation at enhancers during the vertebrate phylotypic period. Nat. Genet. 48, 417–426 (2016).
  • 8.
    Berthelot, C., Villar, D., Horvath, J. E., Odom, D. T. & Flicek, P. Complexity and conservation of regulatory landscapes underlie evolutionary resilience of mammalian gene expression. Nat. Ecol. Evol. 2, 152–163 (2018).
  • 9.
    Reilly, S. K. et al. Evolutionary changes in promoter and enhancer activity during human corticogenesis. Science 347, 1155–1159 (2015).
  • 10.
    Villar, D. et al. Enhancer evolution across 20 mammalian species. Cell 160, 554–566 (2015).
  • 11.
    Vierstra, J. et al. Mouse regulatory DNA landscapes reveal global principles of cis-regulatory evolution. Science 346, 1007–1012 (2014).
  • 12.
    Boyle, A. P. et al. Comparative analysis of regulatory information and circuits across distant species. Nature 512, 453–456 (2014).
  • 13.
    Gerstein, M. B. et al. Comparative analysis of the transcriptome across distant species. Nature 512, 445–448 (2014).
  • 14.
    Hendrich, B. & Tweedie, S. The methyl-CpG binding domain and the evolving role of DNA methylation in animals. Trends Genet. 19, 269–277 (2003).
  • 15.
    Irimia, M. et al. Extensive conservation of ancient microsynteny across metazoans due to cis-regulatory constraints. Genome Res. 22, 2356–2367 (2012).
  • 16.
    Simakov, O. et al. Insights into bilaterian evolution from three spiralian genomes. Nature 493, 526–531 (2013).
  • 17.
    Wang, X. et al. Genome-wide and single-base resolution DNA methylomes of the Pacific oyster Crassostrea gigas provide insight into the evolution of invertebrate CpG methylation. BMC Genomics 15, 1119 (2014).
  • 18.
    Albalat, R., Martí-Solans, J. & Cañestro, C. DNA methylation in amphioxus: from ancestral functions to new roles in vertebrates. Brief. Funct. Genomics 11, 142–155 (2012).
  • 19.
    Huang, S. et al. Decelerated genome evolution in modern vertebrates revealed by analysis of multiple lancelet genomes. Nat. Commun. 5, 5896 (2014).
  • 20.
    Zhang, Y. et al. Nucleation of DNA repair factors by FOXA1 links DNA demethylation to transcriptional pioneering. Nat. Genet. 48, 1003–1013 (2016).
  • 21.
    Irie, N. & Kuratani, S. Comparative transcriptome analysis reveals vertebrate phylotypic period during organogenesis. Nat. Commun. 2, 248 (2011).
  • 22.
    Hu, H. et al. Constrained vertebrate evolution by pleiotropic genes. Nat. Ecol. Evol. 1, 1722–1730 (2017).
  • 23.
    Duboule, D. Temporal colinearity and the phylotypic progression: a basis for the stability of a vertebrate Bauplan and the evolution of morphologies through heterochrony. Development 1994 Suppl., 135–142 (1994).
  • 24.
    Bogdanović, O. et al. Dynamics of enhancer chromatin signatures mark the transition from pluripotency to cell specification during embryogenesis. Genome Res. 22, 2043–2053 (2012).
  • 25.
    Yue, F. et al. A comparative encyclopedia of DNA elements in the mouse genome. Nature 515, 355–364 (2014).
  • 26.
    McLean, C. Y. et al. GREAT improves functional interpretation of cis-regulatory regions. Nat. Biotechnol. 28, 495–501 (2010).
  • 27.
    Force, A. et al. Preservation of duplicate genes by complementary, degenerative mutations. Genetics 151, 1531–1545 (1999).
  • 28.
    Yanai, I. et al. Genome-wide midrange transcription profiles reveal expression level relationships in human tissue specification. Bioinformatics 21, 650–659 (2005).
  • 29.
    Sandve, S. R., Rohlfs, R. V. & Hvidsten, T. R. Subfunctionalization versus neofunctionalization after whole-genome duplication. Nat. Genet. 50, 908–909 (2018).
  • 30.
    Fuentes, M. et al. Preliminary observations on the spawning conditions of the European amphioxus (Branchiostoma lanceolatum) in captivity. J. Exp. Zool. B Mol. Dev. Evol. 302B, 384–391 (2004).
  • 31.
    Fuentes, M. et al. Insights into spawning behavior and development of the European amphioxus (Branchiostoma lanceolatum). J. Exp. Zool. B Mol. Dev. Evol. 308B, 484–493 (2007).
  • 32.
    Hirakow, R. & Kajita, N. Electron microscopic study of the development of amphioxus, Branchiostoma belcheri tsingtauense: the gastrula. J. Morphol. 207, 37–52 (1991).
  • 33.
    Hirakow, R. & Kajita, N. Electron microscopic study of the development of amphioxus, Branchiostoma belcheri tsingtauense: the neurula and larva. Kaibogaku Zasshi 69, 1–13 (1994).
  • 34.
    Luo, R. et al. SOAPdenovo2: an empirically improved memory-efficient short-read de novo assembler. Gigascience 1, 18 (2012).
  • 35.
    Huang, S. et al. HaploMerger: reconstructing allelic relationships for polymorphic diploid genome assemblies. Genome Res. 22, 1581–1588 (2012).
  • 36.
    Grabherr, M. G. et al. Full-length transcriptome assembly from RNA-seq data without a reference genome. Nat. Biotechnol. 29, 644–652 (2011).
  • 37.
    Haas, B. J. et al. Improving the Arabidopsis genome annotation using maximal transcript alignment assemblies. Nucleic Acids Res. 31, 5654–5666 (2003).
  • 38.
    Keller, O., Kollmar, M., Stanke, M. & Waack, S. A novel hybrid gene prediction method employing protein multiple sequence alignments. Bioinformatics 27, 757–763 (2011).
  • 39.
    Haas, B. J. et al. Automated eukaryotic gene structure annotation using EVidenceModeler and the program to assemble spliced alignments. Genome Biol. 9, R7 (2008).
  • 40.
    Kim, D. et al. TopHat2: accurate alignment of transcriptomes in the presence of insertions, deletions and gene fusions. Genome Biol. 14, R36 (2013).
  • 41.
    Trapnell, C. et al. Transcript assembly and quantification by RNA-seq reveals unannotated transcripts and isoform switching during cell differentiation. Nat. Biotechnol. 28, 511–515 (2010).
  • 42.
    Haas, B. J. et al. De novo transcript sequence reconstruction from RNA-seq using the Trinity platform for reference generation and analysis. Nat. Protocols 8, 1494–1512 (2013).
  • 43.
    Wang, L. et al. CPAT: Coding-Potential Assessment Tool using an alignment-free logistic regression model. Nucleic Acids Res. 41, e74 (2013).
  • 44.
    Roth, A. C., Gonnet, G. H. & Dessimoz, C. Algorithm of OMA for large-scale orthology inference. BMC Bioinformatics 9, 518 (2008).
  • 45.
    Altenhoff, A. M., Gil, M., Gonnet, G. H. & Dessimoz, C. Inferring hierarchical orthologous groups from orthologous gene pairs. PLoS ONE 8, e53786 (2013).
  • 46.
    Siepel, A. et al. Evolutionarily conserved elements in vertebrate, insect, worm, and yeast genomes. Genome Res. 15, 1034–1050 (2005).
  • 47.
    Bray, N. L., Pimentel, H., Melsted, P. & Pachter, L. Near-optimal probabilistic RNA-seq quantification. Nat. Biotechnol. 34, 525–527 (2016).
  • 48.
    Labbé, R. M. et al. A comparative transcriptomic analysis reveals conserved features of stem cell pluripotency in planarians and mammals. Stem Cells 30, 1734–1745 (2012).
  • 49.
    Kumar, L. & Futschik, M. E. Mfuzz: a software package for soft clustering of microarray data. Bioinformation 2, 5–7 (2007).
  • 50.
    Langfelder, P. & Horvath, S. WGCNA: an R package for weighted correlation network analysis. BMC Bioinformatics 9, 559 (2008).
  • 51.
    Buenrostro, J. D., Giresi, P. G., Zaba, L. C., Chang, H. Y. & Greenleaf, W. J. Transposition of native chromatin for fast and sensitive epigenomic profiling of open chromatin, DNA-binding proteins and nucleosome position. Nat. Methods 10, 1213–1218 (2013).
  • 52.
    Fernández-Miñán, A., Bessa, J., Tena, J. J. & Gómez-Skarmeta, J. L. Assay for transposase-accessible chromatin and circularized chromosome conformation capture, two methods to explore the regulatory landscapes of genes in zebrafish. Methods Cell Biol. 135, 413–430 (2016).
  • 53.
    Zhang, Y. et al. Model-based analysis of ChIP-Seq (MACS). Genome Biol. 9, R137 (2008).
  • 54.
    Schep, A. N. et al. Structured nucleosome fingerprints enable high-resolution mapping of chromatin architecture within regulatory regions. Genome Res. 25, 1757–1770 (2015).
  • 55.
    Bogdanović, O., Fernández-Miñán, A., Tena, J. J., de la Calle-Mustienes, E. & Gómez-Skarmeta, J. L. The developmental epigenomics toolbox: ChIP-seq and MethylCap-seq profiling of early zebrafish embryos. Methods 62, 207–215 (2013).
  • 56.
    Geeven, G., Teunissen, H., de Laat, W. & de Wit, E. peakC: a flexible, non-parametric peak calling package for 4C and Capture-C data. Nucleic Acids Res. 46, e91 (2018).
  • 57.
    Bogdanović, O. & Veenstra, G. J. Affinity-based enrichment strategies to assay methyl-CpG binding activity and DNA methylation in early Xenopus embryos. BMC Res. Notes 4, 300 (2011).
  • 58.
    Lister, R. et al. Hotspots of aberrant epigenomic reprogramming in human induced pluripotent stem cells. Nature 471, 68–73 (2011).
  • 59.
    Murata, M. et al. Detecting expressed genes using CAGE. Methods Mol. Biol. 1164, 67–85 (2014).
  • 60.
    The FANTOM Consortium and the RIKEN PMI and CLST (DGT). A promoter-level mammalian expression atlas. Nature 507, 462–470 (2014).
  • 61.
    Haberle, V., Forrest, A. R., Hayashizaki, Y., Carninci, P. & Lenhard, B. CAGEr: precise TSS data retrieval and high-resolution promoterome mining for integrative analyses. Nucleic Acids Res. 43, e51 (2015).
  • 62.
    Wehrens, R. & Buydens, L. M. C. Self- and super-organising maps in R: the kohonen package. J. Stat. Softw. 21, 1–19 (2007).
  • 63.
    Gohr, A. & Irimia, M. Matt: Unix tools for alternative splicing analysis. Bioinformatics (2018).
  • 64.
    Weirauch, M. T. et al. Determination and inference of eukaryotic transcription factor sequence specificity. Cell 158, 1431–1443 (2014).
  • 65.
    van Heeringen, S. J. & Veenstra, G. J. GimmeMotifs: a de novo motif prediction pipeline for ChIP-sequencing experiments. Bioinformatics 27, 270–271 (2011).
  • 66.
    Bessa, J. et al. Zebrafish enhancer detection (ZED) vector: a new tool to facilitate transgenesis and the functional analysis of cis-regulatory regions in zebrafish. Dev. Dyn. 238, 2409–2417 (2009).
  • 67.
    Gehrke, A. R. et al. Deep conservation of wrist and digit enhancers in fish. Proc. Natl Acad. Sci. USA 112, 803–808 (2015).
  • 68.
    Kawakami, K. Transgenesis and gene trap methods in zebrafish by using the Tol2 transposable element. Methods Cell Biol. 77, 201–222 (2004).
  • 69.
    Somorjai, I., Bertrand, S., Camasses, A., Haguenauer, A. & Escriva, H. Evidence for stasis and not genetic piracy in developmental expression patterns of Branchiostoma lanceolatum and Branchiostoma floridae, two amphioxus species that have evolved independently over the course of 200 Myr. Dev. Genes Evol. 218, 703–713 (2008).
  • 70.
    Tena, J. J. et al. Comparative epigenomics in distantly related teleost species identifies conserved cis-regulatory nodes active during the vertebrate phylotypic period. Genome Res. 24, 1075–1085 (2014).
  • 71.
    Acemel, R. D. et al. A single three-dimensional chromatin compartment in amphioxus indicates a stepwise evolution of vertebrate Hox bimodal regulation. Nat. Genet. 48, 336–341 (2016).
  • Acknowledgements

    This research was funded primarily by the European Research Council (ERC) under the European Union’s Horizon 2020 and Seventh Framework Program FP7 research and innovation programs (ERC-AdG-LS8-740041 to J.L.G.-S., ERC-StG-LS2-637591 to M.I., a Marie Sklodowska-Curie Grant (658521) to I.M. and a FP7/2007-2013-ERC-268513 to P.W.H.H.), the Spanish Ministerio de Economía y Competitividad (BFU2016-74961-P to J.L.G.-S., RYC-2016-20089 to I.M., BFU2014-55076-P and BFU2017-89201-P to M.I. and BFU2014-55738-REDT to J.L.G.-S, M.I. and J.R.M.-M), the ‘Centro de Excelencia Severo Ochoa 2013-2017’(SEV-2012-0208), the ‘Unidad de Excelencia María de Maetzu 2017-2021’(MDM-2016-0687), the People Program (Marie Curie Actions) of the European Union’s Seventh Framework Program FP7 under REA grant agreement number 607142 (DevCom) to J.L.G.-S., and the CNRS and the ANR (ANR16-CE12-0008-01) to H.E. O.B. was supported by an Australian Research Council Discovery Early Career Researcher Award (DECRA; DE140101962). We acknowledge the support of the CERCA Programme/Generalitat de Catalunya and of the Spanish Ministry of Economy, Industry and Competitiveness (MEIC) to the EMBL partnership. Additional sources of funding for all authors are listed in Supplementary Information.

    Reviewer information

    Nature thanks D. Duboule and P. Flicek for their contribution to the peer review of this work.

    Author information

    Author notes

    1. These authors contributed equally: Ferdinand Marlétaz, Panos N. Firbas, Ignacio Maeso, Juan J. Tena, Ozren Bogdanovic, Malcolm Perry

    Affiliations

    1. Department of Zoology, University of Oxford, Oxford, UK

      • Ferdinand Marlétaz
      •  & Peter W. H. Holland
    2. Molecular Genetics Unit, Okinawa Institute of Science and Technology Graduate University, Onna-son, Japan

      • Ferdinand Marlétaz
    3. Centro Andaluz de Biología del Desarrollo (CABD), CSIC-Universidad Pablo de Olavide-Junta de Andalucía, Seville, Spain

      • Panos N. Firbas
      • , Ignacio Maeso
      • , Juan J. Tena
      • , Elisa de la Calle-Mustienes
      • , Rafael D. Acemel
      • , Silvia Naranjo
      • , Sandra Jimenez-Gancedo
      • , Lorena Buono
      • , Ensieh Farahani
      • , Juan Ramon Martinez-Morales
      •  & Jose Luis Gómez-Skarmeta
    4. Genomics and Epigenetics Division, Garvan Institute of Medical Research, Sydney, New South Wales, Australia

      • Ozren Bogdanovic
      • , Ksenia Skvortsova
      •  & Paul Edward Duckett
    5. St Vincent’s Clinical School, Faculty of Medicine, University of New South Wales, Sydney, New South Wales, Australia

      • Ozren Bogdanovic
    6. Australian Research Council Centre of Excellence in Plant Energy Biology, School of Molecular Sciences, The University of Western Australia, Crawley, Western Australia, Australia

      • Ozren Bogdanovic
      •  & Ryan Lister
    7. Institute of Clinical Sciences, Faculty of Medicine, Imperial College London, London, UK

      • Malcolm Perry
      • , Piotr J. Balwierz
      •  & Boris Lenhard
    8. Computational Regulatory Genomics, MRC London Institute of Medical Sciences, London, UK

      • Malcolm Perry
      • , Piotr J. Balwierz
      •  & Boris Lenhard
    9. Centre for Genomic Regulation (CRG), Barcelona Institute of Science and Technology (BIST), Barcelona, Spain

      • Christopher D. R. Wyatt
      • , Demian Burguera
      • , Yamile Marquez
      • , Jon Permanyer
      •  & Manuel Irimia
    10. Universitat Pompeu Fabra (UPF), Barcelona, Spain

      • Christopher D. R. Wyatt
      •  & Manuel Irimia
    11. Biologie Intégrative des Organismes Marins, BIOM, Observatoire Océanologique, CNRS and Sorbonne Université, Banyuls sur Mer, France

      • Stephanie Bertrand
      • , Daniel Aldea
      • , Yann Le Petillon
      • , Anthony Leon
      • , Lucie Subirana
      • , Vincent Laudet
      •  & Hector Escriva
    12. Department of Genetics, Microbiology and Statistics, Faculty of Biology, and Institut de Biomedicina (IBUB), University of Barcelona, Barcelona, Spain

      • Demian Burguera
      • , Carlos Herrera-Ubeda
      • , Beatriz Albuixech-Crespo
      •  & Jordi Garcia-Fernàndez
    13. Department of Molecular Developmental Biology, Faculty of Science, Radboud Institute for Molecular Life Sciences, Radboud University, Nijmegen, The Netherlands

      • Simon J. van Heeringen
    14. Institute of Molecular Genetics of the Czech Academy of Sciences, Prague, Czech Republic

      • Iryna Kozmikova
      •  & Zbynek Kozmik
    15. Institut de Biologie de l’ENS, IBENS, Ecole Normale Supérieure, Paris, France

      • Alexandra Louis
      •  & Hugues Roest Crollius
    16. Inserm, U1024, Paris, France

      • Alexandra Louis
      •  & Hugues Roest Crollius
    17. CNRS, UMR 8197, Paris, France

      • Alexandra Louis
      •  & Hugues Roest Crollius
    18. Genoscope, Institut de biologie François-Jacob, Commissariat à l’Energie Atomique (CEA), Université Paris-Saclay, Evry, France

      • Jean-Marc Aury
      •  & Sophie Mangenot
    19. Génomique Métabolique, Genoscope, Institut de biologie François Jacob, Commissariat à l’Energie Atomique (CEA), CNRS, Université Evry, Université Paris-Saclay, Evry, France

      • Patrick Wincker
    20. Department of Genetics, Microbiology and Statistics, Faculty of Biology and Institut de Recerca de la Biodiversitat (IRBio), University of Barcelona, Barcelona, Spain

      • Ricard Albalat
      •  & Cristian Cañestro
    21. Department of Zoology, University of Cambridge, Cambridge, UK

      • Èlia Benito-Gutiérrez
    22. Interdisciplinary Centre of Marine and Environmental Research (CIIMAR/CIMAR) and Faculty of Sciences (FCUP), Department of Biology, University of Porto, Porto, Portugal

      • Filipe Castro
    23. Biology and Evolution of Marine Organisms, Stazione Zoologica Anton Dohrn Napoli, Naples, Italy

      • Salvatore D’Aniello
    24. The Scottish Oceans Institute, Gatty Marine Laboratory, University of St Andrews, St Andrews, UK

      • David E. K. Ferrier
    25. State Key Laboratory of Biocontrol, School of Life Sciences, Sun Yat-sen University, Guangzhou, China

      • Shengfeng Huang
      •  & Anlong Xu
    26. Laboratoire de Biométrie et Biologie Evolutive (UMR 5558), CNRS and Université Lyon 1, Villeurbanne, France

      • Gabriel A. B. Marais
    27. IRD, APHM, Microbe, Evolution, PHylogénie, Infection, IHU Méditerranée Infection and CNRS, Aix Marseille University, Marseille, France

      • Pierre Pontarotti
    28. Sorbonne Université, CNRS, Laboratoire de Biologie du Développement de Villefranche-sur-Mer, Institut de la Mer de Villefranche-sur-Mer, Villefranche-sur-Mer, France

      • Michael Schubert
    29. UMR 9002 CNRS, Institut de Génétique Humaine, Université de Montpellier, Montpellier, France

      • Hervé Seitz
    30. Biomedical Sciences Research Complex, School of Biology, University of St Andrews, St Andrews, UK

      • Ildiko Somorjai
    31. School of Medical Sciences, Faculty of Biology, Medicine and Health, University of Manchester, Manchester, UK

      • Tokiharu Takahashi
    32. INSERM U830, Équipe Labellisée LNCC, SIREDO Oncology Centre, Institut Curie, PSL Research University, Paris, France

      • Olivier Mirabeau
    33. School of Life Sciences, Beijing University of Chinese Medicine, Beijing, China

      • Anlong Xu
    34. Institute of Cellular and Organismic Biology, Academia Sinica, Taipei, Taiwan

      • Jr-Kai Yu
    35. RIKEN Center for Life Science Technologies (Division of Genomic Technologies) (CLST DGT), Yokohama, Japan

      • Piero Carninci
    36. Laboratory for Transcriptome Technology, RIKEN Center for Integrative Medical Sciences, Yokohama, Japan

      • Piero Carninci
    37. Center for Autoimmune Genomics and Etiology, Divisions of Biomedical Informatics and Developmental Biology, Cincinnati Children’s Hospital Medical Center, Cincinnati, OH, USA

      • Matthew T. Weirauch
    38. Department of Pediatrics, University of Cincinnati College of Medicine, Cincinnati, OH, USA

      • Matthew T. Weirauch
    39. Harry Perkins Institute of Medical Research, Nedlands, Western Australia, Australia

      • Ryan Lister
    40. Sars International Centre for Marine Molecular Biology, University of Bergen, Bergen, Norway

      • Boris Lenhard

    Contributions

    F.M., P.N.F., I.M., J.J.T., O.B., M.P., B.L., P.W.H.H., H.E., J.L.G.-S. and M.I. contributed to concept and study design. F.M., P.N.F., I.M., J.J.T., O.B., M.P., C.D.R.W., R.D.A., S.J.v.H., C.H.-U., K.S., Y.M., A. Louis, P.J.B., P.E.D., M.T.W., J.G.-F., R.L., B.L., P.W.H.H., J.L.G.-S. and M.I. performed computational analyses and data interpretation. O.B., E.d.l.C.-M., S.B., D.B., R.D.A., S.N., S.J.-G., D.A., L.B., J.P., B.A.-C., Y.L.P., A. Leon, L.S., E.F., P.C., J.R.M.-M., R.L., B.L., H.E., J.L.G.-S. and M.I. obtained biological material and generated next-generation sequencing data. I.M., J.J.T., E.d.l.C.-M., I.K., R.D.A., Z.K. and J.L.G.-S. performed transgenic assays. J.-M.A., S.M. and P.W. sequenced the genome. R.A., E.B.-G., C.C., F.C., S.D., D.E.K.F., S.H., V.L., G.A.B.M., P.P., M.S., H.S., I.S., T.T., O.M., A.X. and J.-K.Y. contributed to genome sequencing and gene family curation. I.M., H.E., J.L.G.-S. and M.I. coordinated the project. F.M., I.M., P.W.H.H. and M.I. wrote the main text, with input from all authors. Detailed contributions are listed in Supplementary Information. Animal illustrations by J.J.T., released under a Creative Commons Attribution (CC-BY) Licence.

    Nenhum comentário:

    Postar um comentário

    Observação: somente um membro deste blog pode postar um comentário.